为深入贯彻落实《关于全面加强和改进新时代学校体育工作的意见》和《关于深化体教融合促进青少年健康发展的意见》,推动新时代青少年和学校体育改革发展,检阅学校体育与健康教育成果,促进学校体育高质量发展,2023年6月18至19日,江苏省高校第三十五届体育科学论文报告会在江苏南京举办。
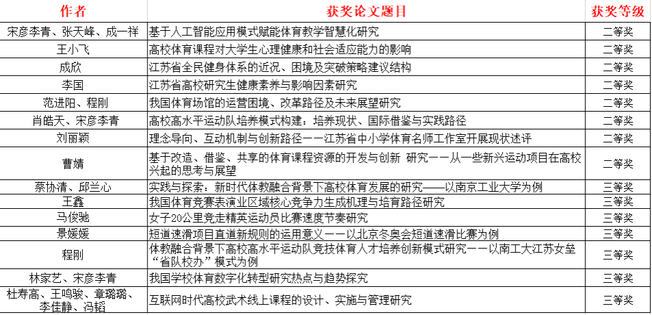
本届大会主题为“高校体育改革与高质量发展”,共收到来自全省61所高校报送的论文共483篇。体育学院共15位师生的论文入选并获奖。其中李国、宋彦李青、王小飞、成欣、曹婧、刘丽颖等六位老师,以及硕士研究生范进阳、肖皓天等同学的论文荣获二等奖,蔡协清、王鑫、马俊驰、程刚、杜寿高等五位老师,以及景媛媛、杜家艺等两位硕士研究生的论文获得三等奖。南京工业大学体育学院被大会授予优秀组织奖。
我院高度重视此次科报会,积极动员、精心准备,组织师生参会。在张天峰院长的带领下,我院师生积极参与交流研讨,以严谨的学术态度、饱满的热情展现出良好的学术风貌,学习了高水平、创新性的研究成果,进一步拓宽了学术视野,丰富了理论经验。参会教师聚焦学校体育理论、体育课程与教学改革、体育师资队伍、高等学校体育教育与学科建设、学生体质、学校体育管理与保障机制等领域,与参会人员进行了广泛深入的交流讨论。学院将不断深化体教融合,推进体育教育教学改革,为实现高水平的学校体育发展,增强学生体质,培养全面发展的体育专业人才贡献力量。
写稿:刘丽颖 审核:李国


